This thread has been locked.

If you have a related question, please click the "Ask a related question" button in the top right corner. The newly created question will be automatically linked to this question.

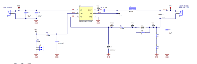
TPS92200D1EVM: R4 Resistor in EVM Guide

Part Number: TPS92200D1EVM
Other Parts Discussed in Thread: TPS92200

Tool/software:

Hi,

I was wondering if you could elaborate on the purpose of R4 in this EVM setup?

I suspect its to allow more operability for users looking to modify the EVM and control the current FB...  But wanted to double check since the data sheet for the TPS92200 does not include this resistor.