Dear All
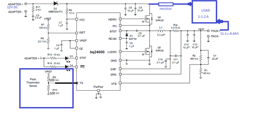
I am using BQ24600 to charge my battery pack of 11.1V4.4Ah.
Problem is my battery pack is an ordinary one no 'smart'ness :-(
Now what will I do with TS (pin No.4) pin? Can I just ground it?
Hope I can discharge my battery while it is being charged?!?!
Plz clear my doubt
Love
Nikhi

