Tool/software:
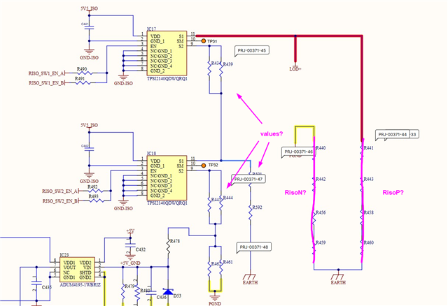
I am using TPSI2140-Q1 ic to measure isolation between battery positive to chassis ground and battery negative to chassis ground, but unable to calculate resistor value and I am using reference design from datasheet (Figure 9-3. Battery V- Reference Architecture)
our isolation voltage is 300Vdc





