This thread has been locked.

If you have a related question, please click the "Ask a related question" button in the top right corner. The newly created question will be automatically linked to this question.

BQ77915: Cell balancing with external n-channel mosfet.

Part Number: BQ77915

Tool/software:

Hi guys.

I am using "BQ7791504PW" and i want to use cell balancing with external n-channel mosfet. According to the datasheet, 4 conditions are required for cell balancing to be active.

1.  Connect CBI to VSS to enable cell balancing.

2. Each cell voltage must be more than 3.5V.

3. No device in the stack is in a fault condition.

4. The pack is charging.

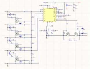
Cell voltages is C1=3.824V, C2=4.111V, C3=4.109V and C4=4.112V. CBI pin is connected to VSS. There is no fault condition and i am charging the pack. Balancing current is about 300mA. I added LED in schematic to see the balancing is working. I am using the following schematic. None of the LEDs are active. Probably cell balancing is not working. To understand that the external balancing circuit is working, I connected 4.0V between C1 - C2 and short-circuited the C20 capacitor with tweezers. The LED turned on and I saw that the power supply was drawing 266mA current. In other words, the external MOSFET circuit is working. Why doesn't the balancing circuit work even though all conditions are met?

  • Hi guys.

    There is no current protection (OCD1, OCD2, SCD) in "BQ7791504". The pack must be charged for cell balancing to be active. So how does this "BQ7791504" know whether the package is charging or discharging? I wonder if "BQ7791504" does not perform cell balancing? 

  • Hello Ahmet,

    I see that SRP/SRN are shorted. In order for cell balancing to work a "charging" current is needed. The part detects a charging/discharging current through a comparator in SRP/SRN:

    If the charging voltage is not seen here. The part will not balance until that voltage is seen here. Section 9.3.8 State Comparator of the datasheet also provides some more detail.

    Best Regards,

    Luis Hernandez Salomon

  • Hi Luis.

    Since there is no current protection in the "BQ7791504", I thought the shunt resistor was unnecessary. Thanks for explanation.

  • Hi Luis.

    I am working on a new PCB with the "BQ7791501PWR". Everything is fine, it is working. However, with the same PCB (same schematic, same components) the cell balancing of "BQ7791504PW" does not work. I manually discharged the cells. The cell voltages are as follows;
    C1 = 3.1V, C2 = 3.4V, C3 = 3.4V and C4 = 3.4V.
    The voltage difference between the cells is 300mV. When I start charging the pack and any of the cells reach 3.55V the cell balancing should be activated, but it doesn't work.

    I think the cell balancing of "BQ7791504PW" is not working.Thinking

  • Hello Ahmet,

    This video may be useful to understand how the cell balancing works on the part:

    Does your procedure match what the video explains? I may suggest to use a cell simulator so you can easily adjust the voltages. If you OV a cell with a cell simulator, you should also see balancing happen.

    Did you scope the VCx pins to see if the part was balancing?

    Best Regards,

    Luis Hernandez Salomon

  • Hi Luis.

    I watched the video you sent and measured the VCx pins. The latest situation is as follows;

    1- CBI pin connected to ground.

    2- The voltage difference between VCBTL and VCBTH is 300mV. C1 = 3.6V and other cells is 3.9V.

    3- Shunt resistor is 4mR and pack charging with 2A charge current.

    4- There is no any fault.

    "BQ7791501PWR" is working good. Cell balancing active, leds are blinking. VC2 pin signal is here.

    I remove the "BQ7791501PWR" and replace it with "BQ7791504PW". Same schematic, same components and same condition. But cell balancing don't work. This is the VC2 signal.

    And this is the schematic.

    There should be current protection in the new design. For this reason, I will continue the project with "BQ7791501PW". I just wanted to understand why the cell balancing of "BQ7791504PW" is not working.

  • Hello Ahmet,

    I will get back to you by tomorrow. Sorry for the wait! 

    Best Regards,

    Luis Hernandez Salomon

  • Hello Ahmet,

    Sorry for the wait!!

    I understand.. Yes that is quite odd.. I will see if we can get a unit of this version tested just to confirm that it works or not.

    Best Regards,

    Luis Hernandez Salomon