Tool/software:
Hi, TI expert
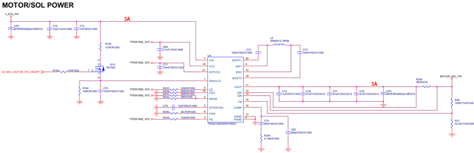
The customer requested a schematic review using TPS551892-Q1.
[spec]
- Input : 3.2Vdc ~ 4.15V
- Output : 3V , 3A

Are there any problems with the circuit? Are there any areas that need to be modified? Please review.
Thank you.