Tool/software:
Hello,
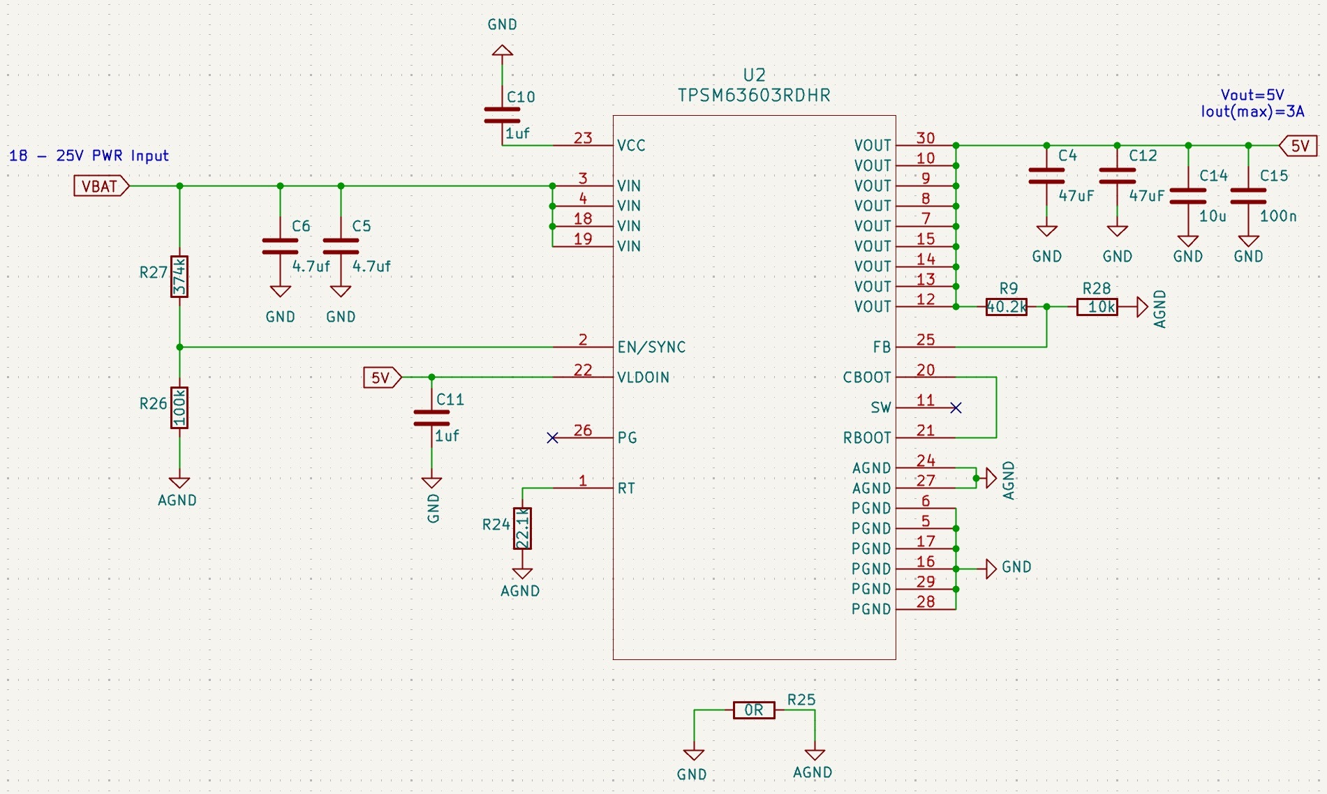
We are using the TPSM63603RDHR to generate a 5V output from a battery supply ranging between 18V and 25V. Unfortunately, we have experienced a high number of board failures during power-on. Some of these boards show a direct short between ground and the power input, while others have no current draw and no output.

We would appreciate it if you could review our schematic and provide any guidance or recommendations to address these issues.
Thank you





