Tool/software:
Hi Team,
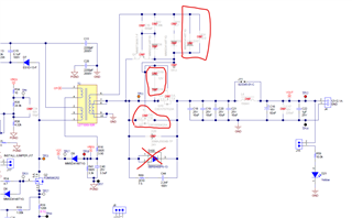
The current adjustment configuration is as follows
Remove D100
Add Q3, D18, D19, D17,R31

Q3 Vgs Min voltage= -18V
Why Zener diode D18, D19 does not clamp the voltage below -12V?

This thread has been locked.
If you have a related question, please click the "Ask a related question" button in the top right corner. The newly created question will be automatically linked to this question.
Tool/software:
Hi Team,
The current adjustment configuration is as follows
Remove D100
Add Q3, D18, D19, D17,R31

Q3 Vgs Min voltage= -18V
Why Zener diode D18, D19 does not clamp the voltage below -12V?

Hi Allen,
Thanks for reaching out!
May I know which Zener diode you applied? If it is 12V Zener, it could be its characteristic on voltage clamping and you may try one with lower clamping voltage
Best regards,
Diang