Hi,
I would like to ask a question with bq27000 and bq27200.
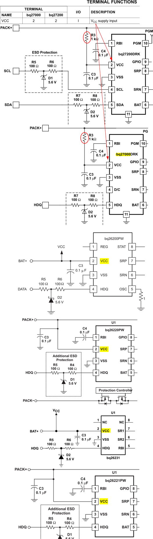
According to pin description [pin 2, VCC] is the power supply pin. However, why in the application circuit at page 2, there is a 1kΩ resistor R3 between VCC and PACK+?
I also compared with other bq series gauge datasheet connection example. None of bq{26200, 26220, 26231, 26221} has a resistor between VCC pin and power supply.
So why do bq27000/27200 datasheet show this resistor?

Zheng