Other Parts Discussed in Thread: TPS65982
Tool/software:
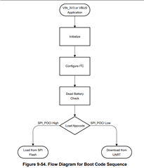
What is the size of the internal flash of the TPS65983B chip? Why is an external flash required? Is it because the TPS65983 cannot be directly programmed? When updating the program, must the program code be first downloaded into the external flash, and then the TPS65983 reads the code from the external flash and loads it into its internal flash?
Best regards,





