BQ34Z100-R2: BQ34Z100-R2

Part Number: BQ34Z100-R2
Other Parts Discussed in Thread: BQ34Z100, EV2400, BQSTUDIO

Tool/software:

Hi

We are planning to use 3S1P dump pack in our product.

We need to display the SOC accurately, so for thar shall we use BQ34Z100-R2.

By Using SMbus communication could it can be done with this IC.

Regards

MAX

  • Hello Max,

    Today is a national holiday, and we will work on your ticket in the upcoming business days.

    Thank you,
    Alan

  • Hi,

    BQ34z100 does not support SMBus, only i2c and HDQ.

    Regards,

    Diego

  • Hi 

    Thanks

    we are using a Dump pack battery pack.

    Whether the battery pack positive and negative can be connected to this IC and we can calculate the SOC and communicated through I2C communication?.

    If you have better IC for SOC calculation of Dump pack also, Kindly suggest us to check it out.

    Regards

    MAX

  • Hi Max,

    I am not sure what a Dump pack is, but the BQ34z100 only requires a top of stack voltage, current reading, and a temperature reading from the battery pack to estimate soc.

    Regards,

    Diego

  • Hi 

    It means a Battery with protection and has a output pins positive ,negative and a thermistor pin.

    By this we can estimate right?.

    Regards

    MAX

  • Hi,

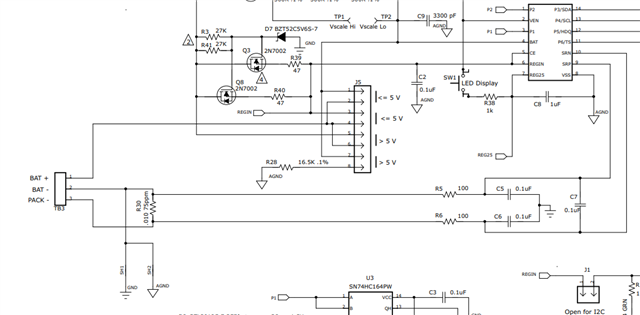
    Understood, then yes, this device should work for this application. As long as the device can get a top of stack voltage, cell temperature, and current reading, I see no issues. Please view the EVM schematic for required external circuitry. 

    Regards,

    Diego

  • Hi

    In the following above circuit in EVM it is specified that BAT- and PACK-,Both are same right, When use separate discharge path we can connect to the pack- ,B- or else we can use only B+ and B_ right for sensing the current ?.

  • Hi,

    BAT- and PACK- are not the same thing. Notice how in the EVM the sense resistor is placed in between Pack- and BAT-.

    When use separate discharge path we can connect to the pack- ,B- or else we can use only B+ and B_ right for sensing the current ?.

    No, you must use BAT- and PACK- to sense current.

    Regards,

    Diego

  • Hi

    Thanks 

    So we can connect the charger of the battery pack and load to this PACK-,so the current can be measured.

    Also  for a 5S battery pack what to be configured in the following voltages 16V ,32V or 48V?

    Regards

    MAX

  • Hi,

    So we can connect the charger of the battery pack and load to this PACK-,so the current can be measured.

    Yes, please follow the diagram you shared. 

    Also  for a 5S battery pack what to be configured in the following voltages 16V ,32V or 48V?

    Depends on what the max total stack voltage for the 5S pack. If the voltage is above 16V use the 32V voltage divider, if it is above 32V use the 48V voltage divider. For your end application you can configure the voltage divider to whatever value your system requires. 

    Regards,

    Diego

  • Hi

    I have connected the Bq34z100-r2 EVM using EV2400 ,Few issues i am facing which is listed down below

    1.When connected through EV2400,the Gauge is not Auto detecting, We need to open Bq Studio- Gauge  -then IC (bq34z100).In EVM datasheet it is stated that it will be auto detected.

    2.We are using NCR18650BD cell and i have updated the correct CHEM-ID ,And when trying  to do learning cycle, the learning cycle fails. we have set the VOLSEL bit High ,charge current  threshold, design capacity etc as suggested in learning cycle document .also in evm we have set 16V Jumper selected(BAT voltage-16.4V)and the we have given following commands stated in TRM for doing learning cycle.

    3.When battery is discharged to empty, and made to relax for 5 hrs and when started charging at C/2,VOK does not set automatically. during learning cycle.

    The battery discharge and when we put 5Hours relaxation, again we have charged the battery, The FC bit set so early and charging also happens.

    The remaining capacity and full charge capacity is also showing wrong values.

    Kindly give us a solution to proceed further.

     bq34z100-r2 gg.gg.csv

    Attached the .gg file for reference

  • Hi,

    1.When connected through EV2400,the Gauge is not Auto detecting, We need to open Bq Studio- Gauge  -then IC (bq34z100).In EVM datasheet it is stated that it will be auto detected.

    When you open BQstudio you should get a list of .bqz files, under this list there is a section that says "auto detected device:", what does it say next here?

    2.We are using NCR18650BD cell and i have updated the correct CHEM-ID ,And when trying  to do learning cycle, the learning cycle fails. we have set the VOLSEL bit High ,charge current  threshold, design capacity etc as suggested in learning cycle document .also in evm we have set 16V Jumper selected(BAT voltage-16.4V)and the we have given following commands stated in TRM for doing learning cycle.

    Have you calibrated the device so that voltage, temperature, and current are reported correctly in BQstudio.

    Did you follow the steps in this document? Achieving The Successful Learning Cycle

    Can you share a log of the failed learning cycle? 

    3.When battery is discharged to empty, and made to relax for 5 hrs and when started charging at C/2,VOK does not set automatically. during learning cycle.

    Is the gauge properly configured?

    Regards,

    Diego

  • Hi Diego

    W..r.to

    1.The window detects the gauge and when selecting it's opening,

    We have calibrated the voltage , current and temperature before going the learning cycle.

    While charging FC BIT automatically sets during mid voltage in the learning cycle.Also when the battery is fully charged,the gauge shows the capacity as 300mah(full capacity), suddenly when the power supply is off the mah decrease to 70pmah and showing a discharge current of 20mA.

    3.we have configured the necessary parameter of data memory for learning cycle..attached the gg file in previous thread FYI.

    Expecting the reply at the earliest.

  • Hello Max, 

    We have received your update and working on a response.

    Thank you,
    Alan

  • Hi

    1.The window detects the gauge and when selecting it's opening,

    BQstudio is not automatically opening because you are missing the correct .bqz, what does it say next to "auto detected device"

    3.we have configured the necessary parameter of data memory for learning cycle..attached the gg file in previous thread FYI.

    Can you share a log file of the failed learning cycle?

    Regards,

    Diego

  • Hi

    The window shows as follows and auto detected Device is as follows

     dis.xlsx

    2.I have only the discharge Log file

    But after relaxing and done charging the battery reaches its max voltage and shows a capacity of 2986mah,but when i disconnected the power supPly,the battery mAh reaches 300mah .

    WETHEHR THE BATTERY MAH WILL CHANGE WHEN CHARGER /LOAD IS DISCONNECTED AFTER CHARGING?

    One More Query:-

    1.When doing a Learning cycle 1S li-ion cell, while doing learning cycle we set cell Termination Voltage 3000V,the battery gets terminates at this point.

     In this point whether the battery will terminated at fuel Gauge IC Cell termination Voltage or it will be terminated w.r.to battery pack protection parameter?

    Attach the discharge file for reference.

    Regards

    MAX

  • Hi,

    Place the file attached in BatteryManagementStudio -> Config 

    https://e2e.ti.com/cfs-file/__key/communityserver-discussions-components-files/196/3005.0100_5F00_2_5F00_02_2D00_bq34z100.bqz

    2) Let's focus on completing the learning cycle before we worry about SOC, remcap, etc.

    Looking at the log shared your learning cycle failed before the log began. Please review all the charge termination conditions and verify that they are met upon exiting charging.

    The gauge will do nothing when terminate voltage is hit, this is only to notify the gauge that at this point SOC should be 0%.

    Regards,

    Diego

  • Hi 

    Could you Share me the link to upload the file

    The link has expired.

  • Hi,

    You need to place the .bqz file I attached within the BQstudio folder on your computer. I am not sure where you chose to download this. The folder is named "BatteryManagementStudio", inside this folder there is another folder named "config", place the file I attached inside this folder. After this the next time you open BQstudio , your device will auto detect and BQstudo will automatically open.

    Regards,

    Diego

  • Hi

    Thanks 

    W.r.to 

    Your post :- gauge will do nothing when terminate voltage is hit, this is only to notify the gauge that at this point SOC should be 0%.

    So in my battery Fuel gauge it shows 0% in Bq34z100 window and battery discharges after that too some extent and it terminates. Is this is a problem ?

    2.When during learning cycle While charging FC BIT automatically sets during mid voltage in the learning cycle. Also when the battery is fully charged, the gauge shows the correct capacity as 3000mah(full capacity), suddenly when the power supply(Charger)  is off the mah decrease to 100mah (Displays in Fuel Gauge Window) and showing a discharge current of 20mA.

    What to be done to proceed on it.

  • Hi,

    Please complete the learning cycle then we can address SOC accuracy.

    Please change FC set % = -1, then the FC flag will not set unless all charge termination conditions are met. Please verify you can meet all charge termination conditions when exiting charge mode.

    Regards,

    Diego

  • Hi 

    We have started learning cycle for 5S1P pack,In this we have discharged the battery ,relax for 5 hrs and then charged,

    The battery is charged and the when put under idle case ,The Fuel Gauge shows -25mA discharge current taken from battery to discharge.

    Kindly help us to solve the problem.

  • Hi,

    You can fix this issue 2 ways.

    1) increase your deadband

    2) calibrate the offset out, either using normal calibration, board offset, or CC offset

    Regards,

    Diego