This thread has been locked.

If you have a related question, please click the "Ask a related question" button in the top right corner. The newly created question will be automatically linked to this question.

TPS92692EVM-880: LED flicker and IS current limit is false triggered

Part Number: TPS92692EVM-880

Tool/software:

Hi TI,

I'm testing TPS92692EVM in boost to VIN topology and found LED flickers under VIN=9V, it seems the IS current limit fault is false triggered. Below is the key setup information:

1. Boost to VIN topology

2. Output has 8 LEDs in series

3. RCS is 0.15Ω instead of the 0.3Ω default value on the EVM

4. RIS is 33mΩ instead of the 60mΩ default value on the EVM, the calculated current limit threshold is 250mV/33mΩ=7.6A

5. Use external PWM, 200Hz with 2% duty cycle

When VIN=9V, the LED flickers and the waveform is shown as below. Zoom in the waveform, it can be observed that an IS current limit fault is reported since the FLT pin is pulled down by 35us. However, the inductor peak current(CH4) is only 5A before reporting the fault, less than the 7.6A current limit threshold.

I found increasing VIN to 10V or setting RIS to 60mΩ can solve this issue. Please help to explain why the device falsely reports current limit fault under my test condition? How to avoid it? Thanks.

  • Hi, 

    Does this happen without PWM dimming? Which pin are you using for PWM dimming? 

    It doesn't look like you're hitting current limit, there are a number of faults that pull the nFLT pin low. Usually, when I see jagged inductor current wave forms, it typically has to do with PWM dimming with a low duty cycle or the current sense resistor.

    Best,
    Daniel

  • Hi Daniel,

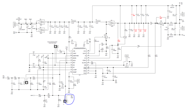
    I use the PWM pin as shown in below EVM schematic for external PWM dimming. I tried using internal PWM or increasing the PWM duty cycle, the issue still exist. The nFLT pin is pulled down by 35us, from the datasheet, only current limit fault will pull down the nFLT pin for 35us. Could you please help to explain why current limit fault is false triggered? How to avoid it? Thanks.

  • Hi Rui, 

    I'll look into this soon. Sorry for the delay...

    Best,
    Daniel

  • Hi Rui,

    If the device is hitting current limit, it is likely due to noise coupling onto the CSN/CSP pins and causing the device to falsely trigger. Increasing VIADJ will increase the signal to noise ratio and possibly eliminate the problem. 

    You can also try modifying the capacitor values across the CSP/CSN pins to see if it has any effect.

    Best,
    Daniel