Other Parts Discussed in Thread: TPS4141Q1EVM
Tool/software:
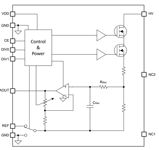
Hi team:
There seems to be a discrepancy between the TPS4141Q1EVM and the TPS4141-Q1 regarding the chip pins: Are PIN9 and PIN10 NC (No Connection) or HV (High Voltage)?
This thread has been locked.
If you have a related question, please click the "Ask a related question" button in the top right corner. The newly created question will be automatically linked to this question.
Tool/software:
Hi team:
There seems to be a discrepancy between the TPS4141Q1EVM and the TPS4141-Q1 regarding the chip pins: Are PIN9 and PIN10 NC (No Connection) or HV (High Voltage)?
Hi Michael,
Thank you for bringing this to our attention. Please connect PIN9 and PIN10 to HV as described in the TPS4141-Q1 datasheet. The EVM user's guide will reflect this HV recommendation before our final release to market.
Best Regards,
Elizabeth