Other Parts Discussed in Thread: TPS62912
Tool/software:
Hello experts,
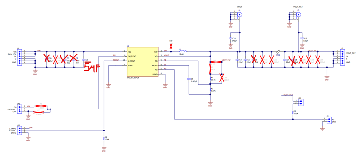
Configuration below:
Vin = 12V, Vout = 5V
SSM: off, S-config : 1MHz
Context:
I am measuring the output ripple if TPS62912EVM, and studying the influence of input/output cap on the buck.
I tried reducing all the cap to the minimum as indicated in the datasheet of TPS62912.
Test results below:
Green curve = SW node
Purple curve = Vout_FLT
Red curve = FFT on Vout_FLT
EVM with minimum cap result:


1MHz switching pulses are present. Additional switching pulses appear.
Output ripple at 530KHz
Tried changed the output voltage to 2V.


The additional switching pulses are gone. The output ripple become at 1MHz, jwhich is normal
INTACT EVM results:


Only 1MHz switching pulses are present.
Output ripple at 1MHz
Tried changing Vout to 2V, No difference noted compared with the results above.
Questions below:
- Why is the output ripple changing frequency if I remove input/output cap?
- Why is output ripple changing frequency if I changed the output regulated voltage for the EVM with minimum cap?
Thank you
Chenglai
