Tool/software:
Hi!
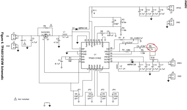
If we want to calculate the value of R6 in the circuit shown in the attached image, can we find a formula, or is this value determined entirely by trial between 10 kΩ and 100 kΩ?
Thanks,
Gökçe
This thread has been locked.
If you have a related question, please click the "Ask a related question" button in the top right corner. The newly created question will be automatically linked to this question.
Tool/software:
Hi!
If we want to calculate the value of R6 in the circuit shown in the attached image, can we find a formula, or is this value determined entirely by trial between 10 kΩ and 100 kΩ?
Thanks,
Gökçe
Hi Behiye,
Please see below decription in datasheet page 13:
Thanks,
Colin