This thread has been locked.

If you have a related question, please click the "Ask a related question" button in the top right corner. The newly created question will be automatically linked to this question.

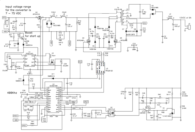
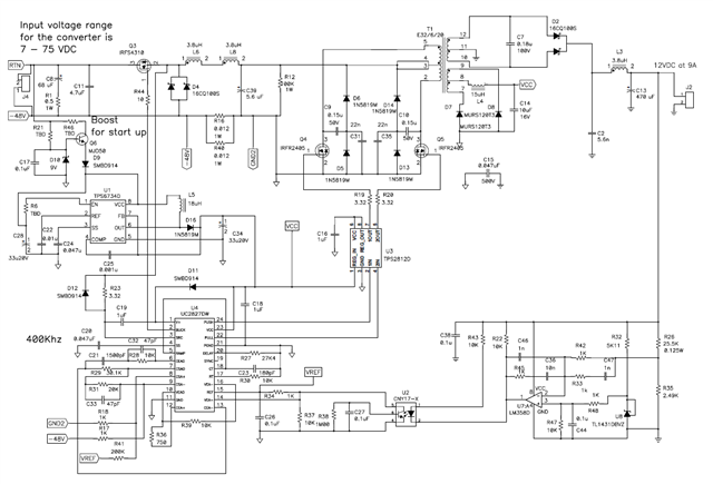
UC3827-1: Design Review: 140W, Multiple Output High Density DC/DC Converter

Part Number: UC3827-1
Other Parts Discussed in Thread: UC2827-1

Tool/software:

Hi,
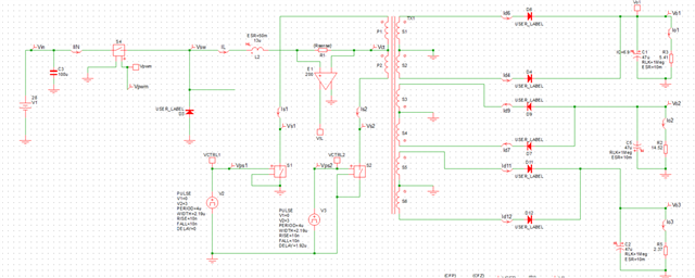
my question is related to the feedback loop, we have two stage conversion buck followed by pushpull. the control signal is fed the Buck switch but the sensed voltage is the Push Pull output. can I use a normal Buck converter design equations for the Feedback loop taking into consideration the Vct ( center tap on the primary side ) as my output ? or should I use the output of Pushpull as the output of the buck in the design equation ?
I am trying to find a way how to perform an average current mode control for a two stage converter ?
I am using Simplis with ideal components and managed to have the required voltage at a certian duty cycle and without FB but once I start putting the FB, I find DC point is lost and AC is not stable.
Thanks for your support!