TPS23755EVM-894: POE eval board with 24V output. TPS23754 TPS23755

Part Number: TPS23755EVM-894
Other Parts Discussed in Thread: TPS23754, PMP22301, , TPS23755

Tool/software:

Hi,

I am looking for a solution for POE with Vout=24V, 13W (or 25W) and I need an evaluation board.

I see there is PMP22301 reference design with TPS23754 but the board is not available for sale.

The TPS23755EVM-894 is designed for 12V, is it possible to adapt it for 24V output? If yes, what changes need to be done?

Or, is there another evaluation board that would be more suitable?

Thanks.

  • Hi Vladimir,

    Thanks for reaching out!

    I will get back to you in 2-4 business days.

    Best regards,

    Diang

  • Hi Vladimir,

    Thank you for reaching out.

    TPS23755EVM-894 cannot be used for 24V directly. But it would fit by changing the components as mentioned:

    1. the flyback transformer T2 should be changed. The secondary side (7,8 - 9,10) winding turns needs to be double while keep the turns on primary side (2-1 and 3-4) the same. It might be possible by change the connection configuration of T2. Please check the datasheet of the flyback transformer or check with vendor.

    2. the secondary side switching diode and capacitors need to be changed to meet a higher output voltage: diode needs 100V or higher, output capacitors need 30V or higher with enough effective capacitances as EVM.



    Best regards,

    Zhining

  • Thank you.

    Do you have any suggestion for the transformer? How about the Coilcraft POE13P-24L, would this be suitable?

    Datasheet: POE13P-24 | PoE Transformers & Magnetics | Coilcraft

    Can you also provide the details of any changes to the feedback circuit?

  • Hi Vladimir,

    For the transformer, according to the datasheet, the Ipk = 1A. According to your power requirements, when operating in full power, the transformer peak current could be higher than the Ipk. I would suggest double check with the manufacturer for the saturation current or select a higher current rated part.

    The feedback circuit can be kept the same, since it is primary side regulation on the aux winding.

    Best regards,

    Zhining

  • Would it be possible to increase the switching frequency (maybe 300kHz) to help reduce the Ipeak?

    How about the alternative inductors like WE 750314782, or Pulse PH9006NL?

    Also, do you have a simulation model for the TPS23755, or any similar part?

    Thanks

  • Hi Vladimir,

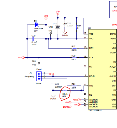
    Yes, you can increase the switching frequency by change the resistor connected to FRS as following:

    with the following equation:

    To make it run at 300 kHz.

     

    The transformer you shown above should be working fine.

    And for POE13P-24L, the reason why it would not work is that the bias winding voltage will exceed the allowable voltage range on Vcc according to the turns ratio.

    One of the solutions that was implemented before is to use a LDT0950-50 by series connecting the secondary windings, as shown below:

    The connection can be done on board by traces. Also, you might choose an alternative and do the same connection. But please make sure check with vendor for the feasibility to series-connect the secondary windings.


    Sorry we don't have a simulation model for TPS23755. 

    Best regards,

    Zhining