LM5069: Part shuts off when no fault is detected.

Part Number: LM5069

Tool/software:

Hello, 

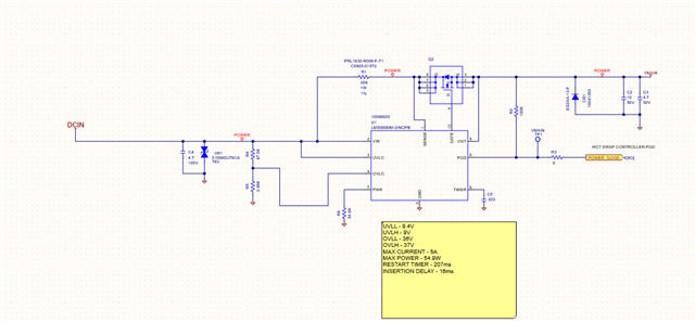
Using the LM5069 in a 9-36V with a max current set at around 6A. The circuit works fine when the voltage is around 26V and above, but when the input voltage gets reduced below 26V the gate voltage crashes after a few seconds. The timer pin doesn't move on this voltage.

 

When the voltage gets lower the timer pin starts to trigger and it looks like this. This is around 10V.