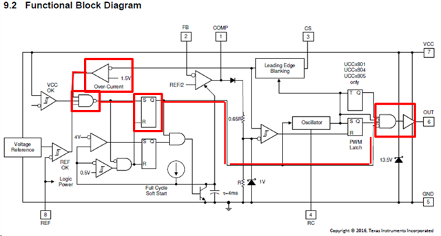
UCC2803-Q1: UCC2803-Q1 Current Limiting function

Part Number: UCC2803-Q1
Other Parts Discussed in Thread: MANDO

Tool/software:

Hello? My name is HL mando researcher  Chuljin kim

In the UCC280X-Q1 documentation in the section 9.3.11 (Current Limiting)

Attached data and as highlighted above.

Is this the time when the output PWM is turned off after detecting the overcurrent comparator 1.5V?

(70ns)

Best regards,