TPS546E25EVM-1PH: R13 function

Part Number: TPS546E25EVM-1PH
Other Parts Discussed in Thread: TPS546E25

Tool/software:

Team,

Could you explain the purpose of R13 on the EVM? Thanks!

Regards,
Sam Ting

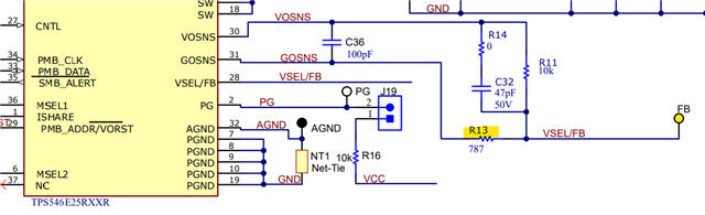
  • The TPS546E25 can use an internal divider or external divider sensing the output.     The R13 and R11 form a voltage divider.  

    The evm can be setup for both internal and external divider, the default configuration is for internal divider.   The R14, R11, C32 and R13 are nopop on evm. 

    On the evm schematic it is difficult read since the board is setup for multiple configuration.