TPS6593-Q1: #TPS6593-Q1:

Part Number: TPS6593-Q1
Other Parts Discussed in Thread: TPS22965-Q1

Tool/software:

We are currently performing board bring-up activity for the TPS6593-Q1 PMIC, but we are facing the following critical issues:

  1. GPIO4 is not turning high

    • Our objective is to use GPIO4 to turn on the load switch, but the GPIO remains low even after powerup the PMIC..

  2. No Output Voltages Present

    • We do not observe any output voltages from the PMIC across all  voltage outputs.

      1856.PMIC.pdf
  • Hi Venkatesan,

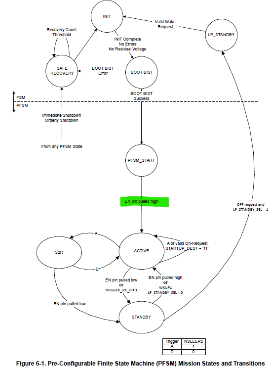
    It sounds like you are using GPIO4 in same way as shown in the TPS65931211-Q1 user's guide, where it is a signal to the enable of TPS22965-Q1, correct? Referencing the user's guide www.ti.com/lit/pdf/slvucm3, GPIO4 will go high at the beginning of the any2active sequence (see section 6.3.4 Sequence: any2active). This is also the sequence that would trigger the BUCKs and LDOs to go high, which you also mention you are not seeing. Therefore, the next step is to figure out what state you are in, and what you need to change to get the any2active sequence to trigger. 

    It sounds like you are trying to do first startup but not getting into active state. Referencing the Section 6.1 Configured States from the user's guide I linked:

    See also the figure 6-1: 

    Can you check if the ENABLE input to the PMIC is high? I believe on the schematic you attached this is TPS6593_EN signal? 

    Regards,

    Katie