TPS650864: Bypassing LDO5 for 5VDC Output for Improved Efficiency

Part Number: TPS650864

Tool/software:

Hello Texas Instruments,

I'm interested in the TPS650864 power management unit (PMU) for my UltraScale+ design. I am a bit wary of feeding a 12VDC input, which is my nominal input for my modular card, to LDO5 to generate the needed 5VDC output. I would like to use an external buck to provide the 5VDC instead as noted on the first page of the datasheet. 

TPS650864 Datasheet

Besides that mention on the first page, I do not see any indication on how to bypass LDO5. Do I simply not connect any voltage to LDO5 and connect my external buck to where LDO5 normally supplies power to the remainder of the chip?

Thank you!

  • Hi Joseph, 

    Just for a bit of clarification, 

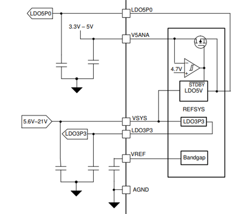
    The LDO5P0 pin is an output pin, the 5V LDO is an internal LDO which is fed its input from VSYS (5.6 V - 21 V, which can tolerate the 12V input)

    There is also an internal load switch that enables the LDO to be sourced from V5ANA instead.

    But if you still have efficiency concerns, then yes, an external 5V source can be used, as long as it is always-on (on while the PMIC is enabled).

    In this case, you would replace the LDO5V rail with the external 5-V source rail instead, at the DRV5V_x_x pins :

    When DRV5V is directly connected to the external source, this bypasses the LDO and the load switch circuitry. 
    VSYS still requires 5.6 V - 21 V input, and LDO5V should still be bypassed to GND with a 4.7 uF capacitor.

    Let me know if you have further questions on this implementation. 

    Best Regards, 
    Sarah