Tool/software:
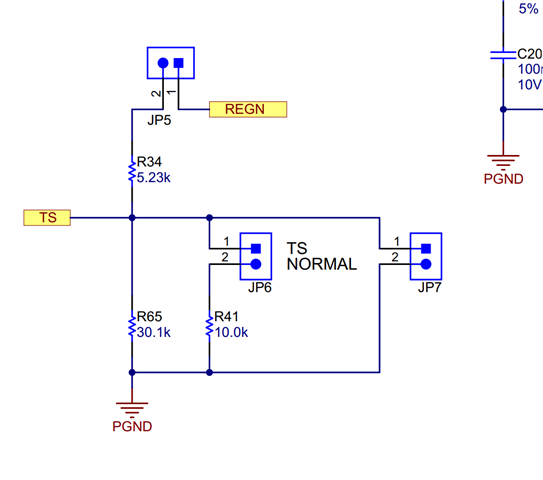
The TS pin of this IC i am selecting the divider for the thermistor .when i change the value to 65 its showing DIV error . In EVB there is a default divider available how is this calculated and under what conditions
Will this part support 65 ?



