Tool/software:
Hi TI team,
Please help to provide SCH review for the below design.
This thread has been locked.
If you have a related question, please click the "Ask a related question" button in the top right corner. The newly created question will be automatically linked to this question.
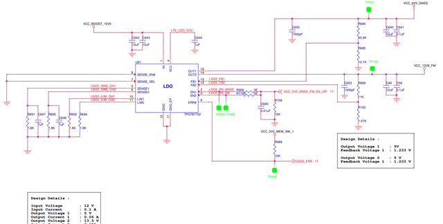
Tool/software:
Hi TI team,
Please help to provide SCH review for the below design.
Hi Ram,
Power dissipation and output voltage looks correct, though the design details table voltages appear to be out of date.
SENSE and ILIM resistors do not appear to be correct for the listed output currents. Datasheet equations 3 and 4 (section 8.2.2.3) describe how to calculate these values.
Best Regards,
Alex Davis