UCC27519A-Q1: Output is not detected

Part Number: UCC27519A-Q1
Other Parts Discussed in Thread: UCC27518A-Q1

Tool/software:

Dear TI experts,

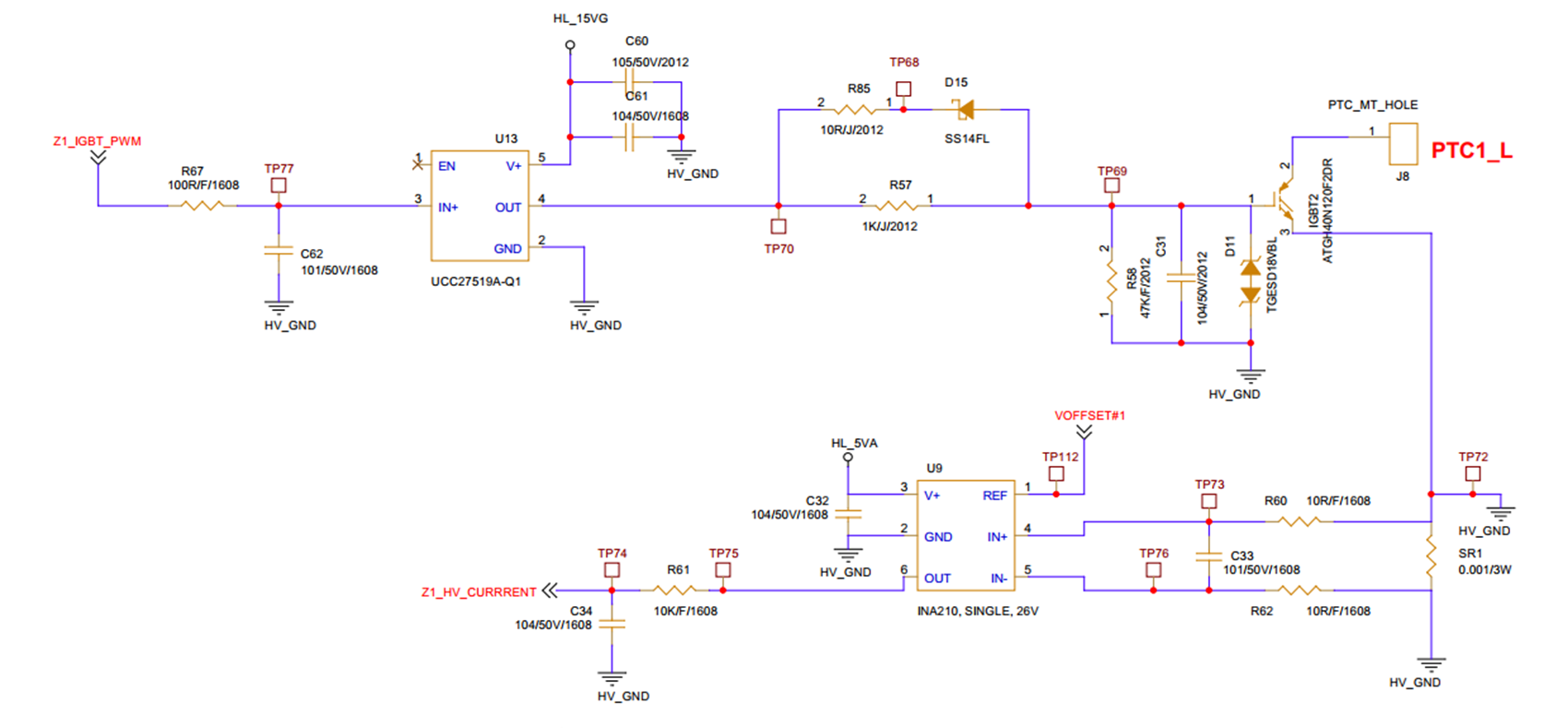
My customer made their own PCB using UCC27519A-Q1.

During test they found that output is not detected even they applied PWM signal to IN+ pin.

Could you review this schematic and let me know about possible reason for it?

V+ : 16.6V

IN+ : 3Hz, 5V PWM signal

OUT : not detected.

Customer tested with R85 and R57 as floating to make independent circuit, but it did not work either.

Best regards,

Chase

  • Hi Chase,

    Have you tried to replace the driver in the same circuit (ABA swap) to see if the problem persists? Or does the problem still occur even after changing out the driver?

    If the problem still occurs, could you please provide waveforms testing IN at TP77, OUT at TP70, OUT at TP68, as well as VDD? 

    Thanks,

    Annabelle

  • Dear Annabelle,

    Thank you for your support.

    My customer and I looked the datasheet and found that UCC27519A follows VDD bias voltage.

    So the threshold of input pin follows VDD bias voltage, but my customer uses 16.6V VDD and IN+ as 0~5V PWM.

    My customer and I think it is the resaon why the output is not detected under the condition above.

    Do you think that is is the possible reason of not working?

    Please check this issue. Thanks.

    Best regards,

    Chase

  • Hi Chase,

    Yes, that is likely the issue. Please try increasing the IN+ PWM signal. The typical thresholds are: high 9.13V and low 6.47V, so I would recommend at least 0-10V if not higher to ensure reliable switching. Please let me know if this resolves the problem.

    Thanks,

    Annabelle

  • Dear Annabelle,

    Thank you for your support.

    My customer tested by increasing IN+, it is working well.

    Anyway my customer will test with UCC27518A-Q1 and additional circuit for their purpose.

    Best regards,

    Chase