LM5000: LM5000-6

Part Number: LM5000

Tool/software:

Hello,

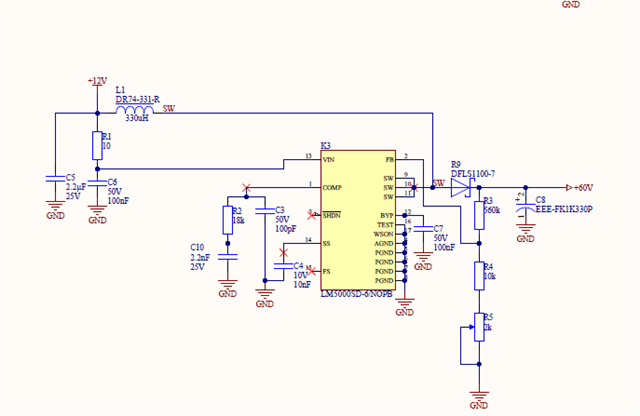
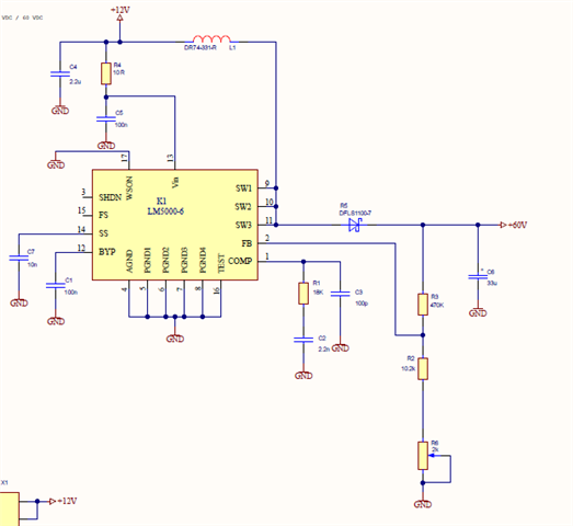
Having used the LM5000-6 to make the same circuit board, there are two different operations. With the images, the green signal is the one I was expecting because they are the same components as the yellow signal, but they have nothing to do with each other. My question is: what could be the reason for the shape of this signal and what can be done to change it? Note that even with a capacitor connected in parallel, the problem remains the same.

Thank you in advance and have a nice day.

Rayane Ben Said