ISO5852S: SLLA472A Evaluation Board or Design Files

Part Number: ISO5852S

Tool/software:

Hi,

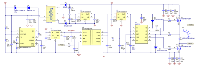
I was reading the application note "Comparative Analysis of Two Different Methods for Gate Drive Current Boosting" and very interested in the BJT and MOSFET based current booster for gate driver design.

Could TI provide the design files or evaluation PCB for the two current booster topologies (shown below) to us for further evaluation?

Thanks.

Tonglei