Tool/software:
Hello,
Please, I would like to know if the choosen component's values are correct considering my LCD needs.
Below, there's a voltage need seen in the datasheet.

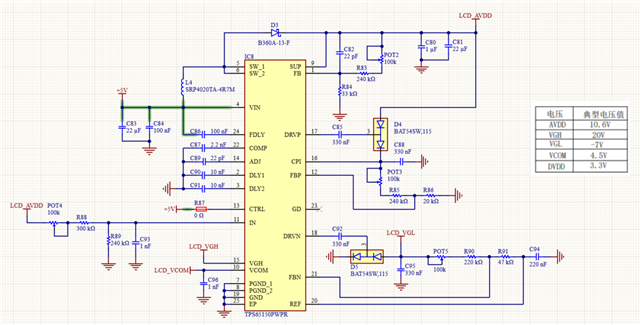
The schematic is shown below, where I've placed some potentiometers to make it flexible in a wider range of TFT display types:
Along with reviewing our schematic, I would like clarification on a couple of points regarding the TPS65150:
-
In our design the CTRL pin is tied HIGH (to +5 V). With this configuration, will all charge pumps function normally and provide the required signals (VGL and VGH) for the LCD? Could you please clarify the exact role of the CTRL pin in this case? Also, is it a reliable/valid approach to connect CTRL directly to +5 V?
-
Based on our schematic, can you confirm whether VGL becomes stable before VGH during startup sequencing? This timing is important for our LCD requirements.
- Finally, if you notice that our circuit approach is not fully aligned with best practices or typical LCD bias supply design, could you please point out recommended improvements or adjustments to ensure stable operation and reliable voltage sequencing?
Best Regards,
Emanuel
