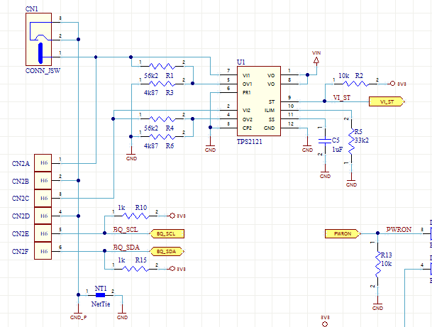
TPS2121: Overcurrent spike triggers protection

Part Number: TPS2121
Other Parts Discussed in Thread: LM3478

Tool/software:

We have an input circuit where CN1 is an external power supply 12V 3A and CN2 is a Lithium battery 7,6V 4000mAh.

The TPS2121 output (VIN) powers the whole board. The main load is a LM3478 in step up configuration to 24V 1A.

When we enable the LM3478 we can see some short overcurrent spikes and the TPS2121 goes on overcurrent protection. Can we disable overcurrent protection? Any suggestion?

We already added TVS protection to TPS2121 iput and output