TPS2HB50-Q1: Inducting clamping

Part Number: TPS2HB50-Q1

Tool/software:

Hello team ,

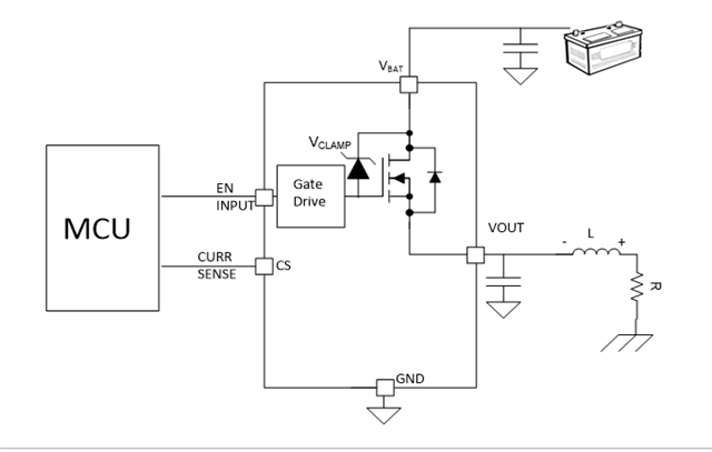
I wanted to understand - in the above diagram Vclamp will be activated once it crosses its threshold value during the turn off of inductive load, I assume it is a positive value

but during the turn off of Inductive load the zener diode will see the negative voltage at the cathode side since direction voltage is reversed during the turn off of inductive 

here I wanted to understand how the Zener diode will clamp the negative voltage and turn on the internal FET for demagnetization ?