Tool/software:
Team,
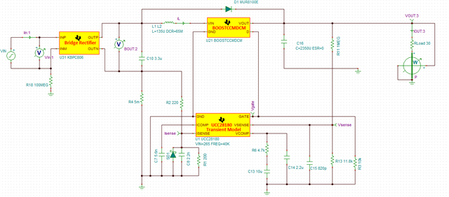
There're few questions here about the tested waveforms. The boost output DC bus works up to 435V, it's ok. But its input current as waveform with CH7(Blue color) is not likely as pure SINE wave. And the the PFC's gate driver is not switching to 0V when crossing to Zero switching period. It looks that there are difference between real on-board test and SIM result. Could you offer the comment to improve it! Thanks.
Application: AC inverter Motor Drive
CH1 : U/GND
CH2 : V/GND
CH3 : W/GND
CH4 : P/N
CH5 : U Phase Iout
CH6 : V Phase Iout
CH7 : R Phase Iin
CH8 : PFC gate driver
Spec:
Vin=220V 60Hz,Iin=17A,Vo=300V,Io=10A
On-Board Test:


SIM result:


Regards
Brian



you.