Tool/software:
Dears,
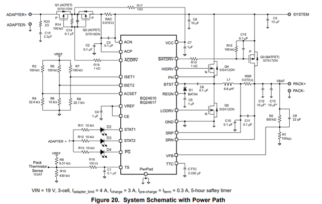
The customer found that Vout was consistently lower than the target value, and after investigation, it was found that VFB 1.9V was lower than 2.1V. Adjusting R2, R1, and VFB will also change. The customer's circuit design reference datasheet.
