Tool/software:
Hi
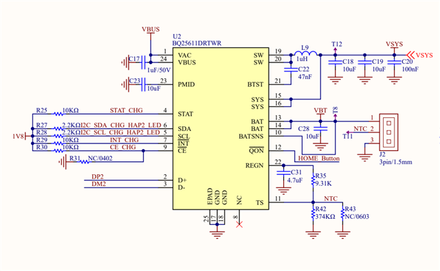
I'm currently trying to comply with USB suspend current by entering this IC into HIZ mode, while keeping the system powered from battery.
However, after I set EN_HIZ bit to 1 in REG00 - voltage on VSYS collapses, unpowering the system completely.
I've also tried to set BATFET_RST_EN and BATFET_DIS bits to 0 before entering HIZ mode - but it does not help and charger IC still disables power to the system completely.
Is there some configuration I'm missing to make it work properly - if it is possible at all?
For more context - the system behind VSYS consumes around 4.2mA in this state, so with 2.3mA added by charger IC it's not an option to keep it all powered from VBUS and hope to comply with 2.5mA USB suspend current.
