

Hey,
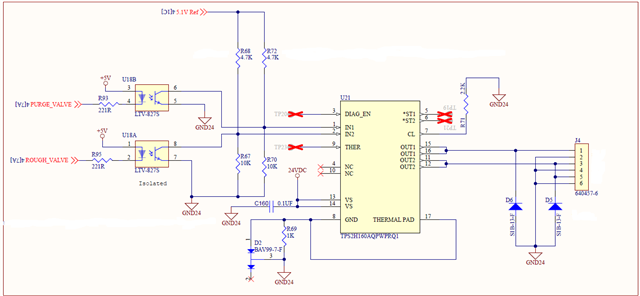
When implementing a GND network there is a ground potential shift. This CL pin must be routed to IC_GND when this network is applied. In addition, the IN pins have internal 175k pulldowns so external pulldowns are not recommended. I recommend removing R67 and R70 and route R71 to IC_GND and not module GND.
BR,
Alan
Hi Alan,
Thank you for your suggestion. We observed that the circuit worked when we connected the CL resistor ground directly to Pin 8 of the IC (GND). Could you please confirm if this connection might affect the current limit calculation, as the 1 kΩ resistor in the network ground would now be in series with the board ground?

Hi Deekshitha,
the current limit is calculated by determining the difference between the Current limit pin and the ground pin. The 1k ohm to board ground does not affect the device when it is connected as shown:

I would recommend changing the GND24 connection point to the GND pin of the device to make sure that the current limit works accordingly
Best Regards,
Nicholas Petersilge