Good morning,
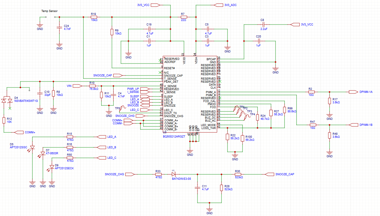
I want to make a wireless charger that will be used with this Tx coil from Würth electronic : 760308101105, the Rx will be 760308101208 also from Würth. I believe this is a non-standard coil for Qi charging and I used a reference design from TI to start with. Here is what I have:



I have some questions about the different resistor and capacitor values I need to change so it works with this small coil.
- I know that I need to change the capacitors C27-C30 to get a frequency ~150kHz
- Does the FOD threshold need modifications?
- Is there any other functionality that might need changes with the smaller coil?
- Does this circuit seem adapted for the small coil overall?
- I noticed some resistor values (in the part connected to usb) change between these two ref. designs, what do these depend on?
- sluuap8
- slvu928c






