Other Parts Discussed in Thread: LM5155, TL431
Hello team,
There are 2 questions when my customer using LM5155, pls. help support:
- The waveform of the rated load is shown in the first figure, including the waveforms of Vgs/Vds/Ids/Is. The waveform under no load is shown in the second figure below. Why does the waveform of VDS look like this? If the power supply remains in a no-load state for a long time, would this waveform cause any problems?
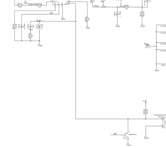
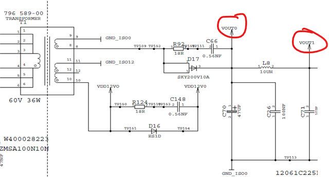
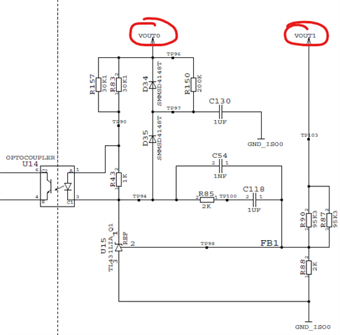
- In the diagram below, purple represents the power input of 13.5V, green represents the 60V output (feedback path), and yellow represents the 12V output.
When the power is turned off, the 60V output voltage does not drop to 0V (around 40V in the diagram). When powered on again, the output voltage overshoots to 80V. The power feedback section is as shown in the diagram.
Are there any solutions to prevent the overshoot issue?Thanks!
BR,
Daniel


