This thread has been locked.

If you have a related question, please click the "Ask a related question" button in the top right corner. The newly created question will be automatically linked to this question.

LM5117 unstable output

Other Parts Discussed in Thread: LM5117

Hi,

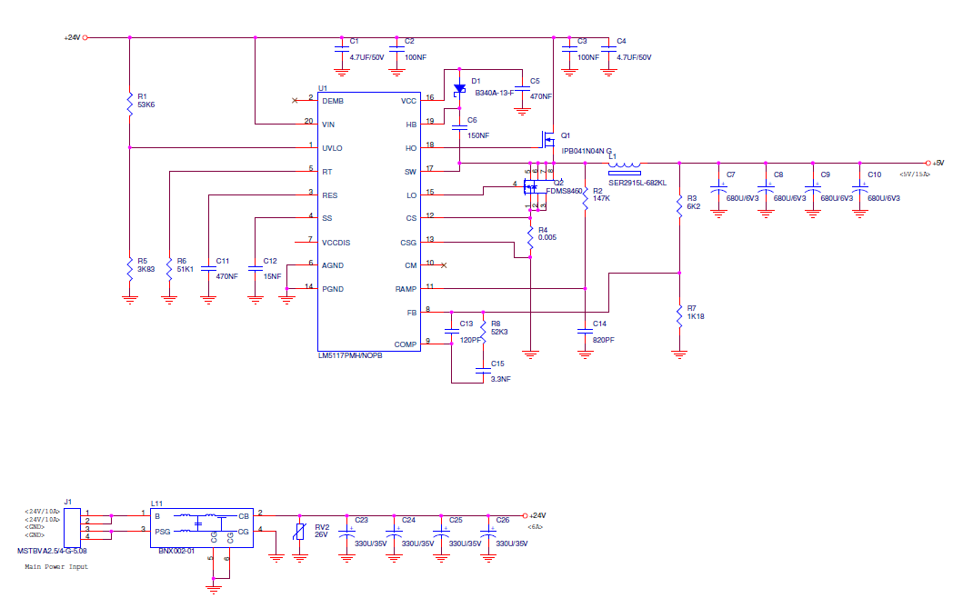
I have made a design with the LM5117 IC to make a converter from 24VDC to 5VDC 15A.

I have used the Webbench to calculate the design. My problem is that if I use the 680uF/6.3V capacitors on the output side the output is very noisy. I have then changed to 680uF/25V and then the output looks much nicer.

The next strange thing is that if I draw more than 7A the system starts to "reset all the time. I have seen several posts in this forum about the same problem but none that had a solution.

Can anyone help?

Best Regards,

Morten

  • Hi

    Looks like your ESR zero is close to the crossover frequency. Please try 267kOhm(R8), 33nF(C15) and 390pF(C13).

    I think the reset issue might be caused by noise due to PC board layout. . Please try sunbber.

    I also found there is no Cvin. Please place Cvin as close to the device.

    Input filter sometimes cause an instability. Please try  without the input filter.

    Regards,

     

  • My customer now design a project for their Linear Power Source Product, they use LM5117 at the front stage, then followed with a LDO, please see below picture for it, the customer need to regulate the drop out voltage on the LDO at 5V within the whole range Vin and Io( the Io is 0-6A), but when the Io=6A, the output oscillates. which seems the system enter into unstable status. they need to know how to adjust the loop parameters.

    I am wondering how to build the loop model to get the transfer function for the loop parameters or other solution for adjust the parameters? thanks a lot.

  • Hi 

    Is LM5117 circuit without the LDO circuit   stable at 30W load ? 

    Regards,