Hi.
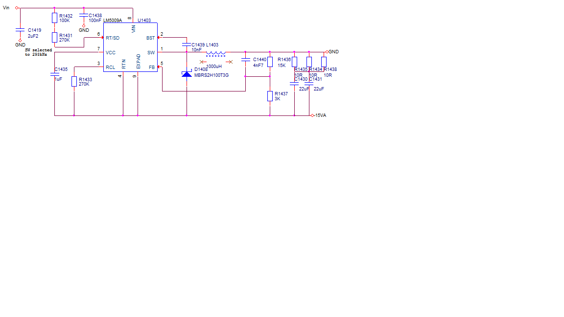
I am trying to use the LM5009A for an inverting power supply. Input is 18-56V, output is 15V. Current 10 - 100mA.
When I turn on the input power, the output is -15V, for some time (1hour), after this the output voltage rises to -19V, and I am unable to regulate the output using the FB resistors.
I have tried to simulate in TINA-TI simulation program. File is attached.
6758.LM5009 as inverting output.TSC
Since the simulation does not work when GND is used as output, I have set the input voltage relative to the output, to simulate an inverting output.
The simulation does not show problems.
Is there something special about the LM5009A that should be considered when using it as a inverting supply ?
