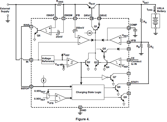
HELLO I NEED TO NO IF I CAN CHANGE Qext WITH A N-CH MOSFET ARE WHAT PINS
DO I NEED TO USE UN ORDER TO USE A N-CH MOSFET
GET BACK PLEASE ASAP IAM STUCK HERE I NEED TO MAKE SURE BEFORE I GO ON WITH THE LAYOUT
THANKS ,
WILLIE L. MCCAIN
This thread has been locked.
If you have a related question, please click the "Ask a related question" button in the top right corner. The newly created question will be automatically linked to this question.
HELLO I NEED TO NO IF I CAN CHANGE Qext WITH A N-CH MOSFET ARE WHAT PINS
DO I NEED TO USE UN ORDER TO USE A N-CH MOSFET
GET BACK PLEASE ASAP IAM STUCK HERE I NEED TO MAKE SURE BEFORE I GO ON WITH THE LAYOUT
THANKS ,
WILLIE L. MCCAIN
Yes, an N-CH FET would require something to generate a higher voltage drive.
OKAY ARE YOU SAYING I NEED TO ADD A HIGH SIDE DRIVER
THE COLLECTOR WILL BE TO THE INPUT AND I WILL USE THE EMITTER OUTPUT TO THE DRIVER INPUT
AND FROM THERE THE DRAIN TIED TO THE SAME POINT AS THE COLLECTOR AND THE SOURCE OF THE MOSFET
WILL BE THE OUTPUT
LET ME NO
THANKS
WILLIE