This thread has been locked.

If you have a related question, please click the "Ask a related question" button in the top right corner. The newly created question will be automatically linked to this question.

TSP54332 with certain date markings not working in my circuit

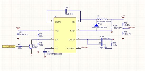
I have designed and fabricated an application powered by TSP54332. 

Conditions are: Ip: 10-20V

Op: 5V

I: 2.5A

After the assembled PCB came back from my Chinese manufacturer, I found that the chip they have assembled did not work in my circuit. When I changed the IC, the circuit worked. 

The chip that did not work has following markings on the SMD package:

54332

TI 07H

ZJ02 G4

I've attached my circuit for your reference: