Hi All
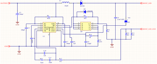
I'm trying to design 4 W constant power output boost converter with TPS40211. You can see output characteristics below. Output current will be change according output voltages. I'm trying to limit output power via R15 and to limit output current via R12 and R13.
It worked as a constant power source before but I think I didn't set right compensation network and it didn't work now. The circuit works a0s a constant current source now.
- How could it work stable as a constant power source ? or is it possible to make constant power source with this metod ?
- CCM or DCM operation mode, which one could I select for application ?
Input Voltage : 6,5 - 8,5 V (2 cell Lipo)
Output Voltage : 10- 70 V
Output Current : 200 mA max. and varying according output voltages.

