This thread has been locked.

If you have a related question, please click the "Ask a related question" button in the top right corner. The newly created question will be automatically linked to this question.

My LM5010 is having a quazi unstable behaviour

Other Parts Discussed in Thread: LM5010

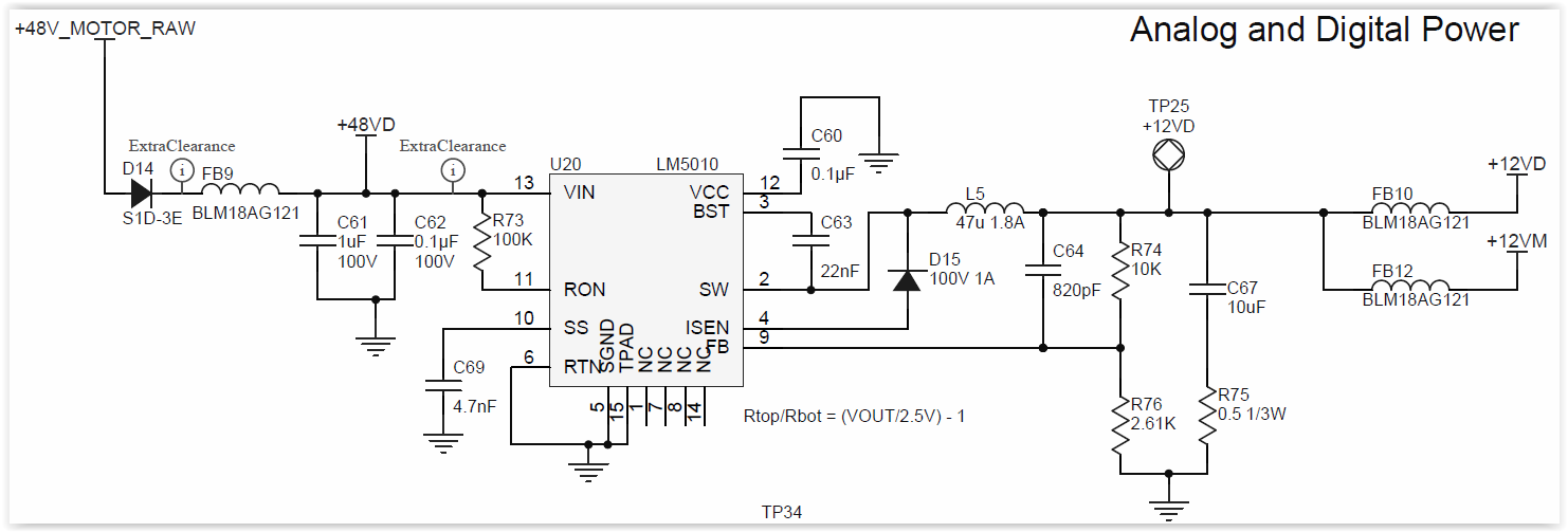
I am working on a LM5010 design taken primarily from Webbench and I am getting odd behaviour:

Yellow: Vout AC coupled

Green: Feedback pin AC coupled

The desired output is 12V and the behaviour changes depending on the input voltage:

@15V: around 10Vout@700kHz (toff ~270ns) - no issues

@20V: around 12.3Vout@1MHz (toff ~270ns) - no issues

@25V: around 12.3Vout@1MHz (toff ~350ns) - odd "stopping" behaviour shows up every millisecond or so and lasts for ~100 us

@40V: around 12.3Vout@1MHz (toff ~ 700ns) - stopping behaviour happens around every 200-300us.

A few things I have been investigating: I originally started with a non-shottky diode and based upon info from the forums, I switched to a fast schottky, though maybe not optimal (STMICRO STPS3H100U).  

The main things that would seem to cause this behavour in my mind are:

-tripping the 2.9V cuttoff (but the feedback voltage barely changes...)

-Overcurrent?  There is only around 100mA of draw on the circuit.

-Basic instability?

-outside of the shown circuit there is over 20uF of ceramic capacitance through the shown ferrite beads.  The beads may poorly combine with the caps to create a bad harmonic frequency?  Maybe the beads don't provide enough DC resistance to keep the caps from oscillating the output...

-The inductor is up against the power plane (12V) rather than a ground plane.  Could this cause issues?

-Maybe my layout itself is bad - I have a hard time assessing this completely.

Thanks for your help-

  • It may be useful to look at the inductor current waveform. Is it possible that the circuit is in DCM? Does it happen at high load as well.

  • Yes, I was able to verify that the circuit in those cases switches to DCM (discontinuous current mode).  The voltage output (yellow - AC) and the SW pin voltage (green - AC) are shown below.  I modified the circuit to so that C64 (to couple the ripple into the feedback pin) was increased from 0.82nF to 4nF.  This increased the rolloff frequency from ~100kHz to ~25kHz.

    My understanding of ideal "discontinuous current mode" is that it is like a rock skipping - single pulses that spread out a little bit more when current decreases.  Is that correct or is the behaviour seen below of a few pulses separated by a longer wait what is to be expected.  Is the amount or ripple @ 2MHz when DCM is entered expected?

    Thanks,

     

  • Hi John,

    The DCM behavior can be graceful degradation of frequency or burst mode depending on design. We think LM5010 has burst mode behavior.

  • Thank you for the input.  I was able to place a 150Ohm resistor on the output (~80mA) and the DCM mode went away.  As it is right now with or without the load, it is very usable.  Thank you very much.