This thread has been locked.

If you have a related question, please click the "Ask a related question" button in the top right corner. The newly created question will be automatically linked to this question.

TPS65251 noisy output and PGOOD goes low after several seconds

Hi All,


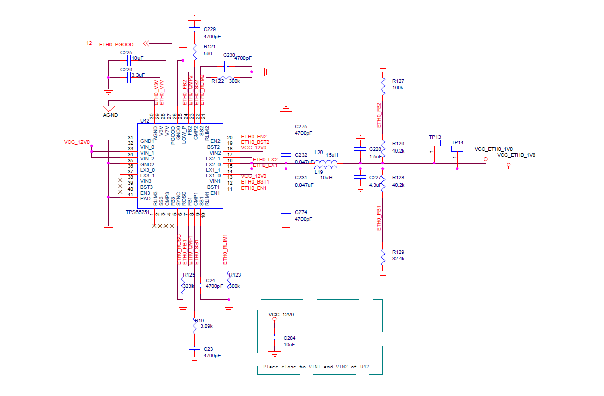
I'm trying to generate a 1.0v and a 1.8v output on buck 2 and buck 1 respectively. Buck 3 is unused and has been configured to have FB3 connected to V3V, SS3 connected to ground, and VIN3 connected to VIN as per this post http://e2e.ti.com/support/power_management/pmu/f/200/p/298257/1046233.aspx#1046233. The rest of the circuit is connected as shown in the attached schematic.

In this configuration the PGOOD LED comes on for approximately 10 seconds then goes off. During this time a fairly steady 1.8v is produced and a noisy ramp peaking at 1.0v is produced on the 1.0v output.

After the initial start up both the 1.8v and 1.0v outputs start turning on and off.

Could someone please help resolve this issue?

Thanks,

Dan