This thread has been locked.

If you have a related question, please click the "Ask a related question" button in the top right corner. The newly created question will be automatically linked to this question.

bq24610 / NDVC configuration

Other Parts Discussed in Thread: BQ24610

Hi All,

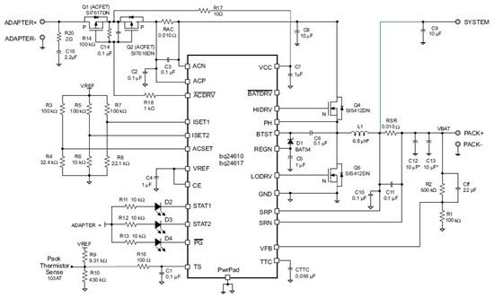
I'd like to know if bq24610 can be used with NDVC configuration like attached. Please let me know the point to be care if it can be used.

Best Regards,

Sonoki / Japan Disty

  • Hi All,

    I'm waiting for your comments. Your response will be appreciated.

    Best Regards,

    Sonoki / Japan Disty

  • What are your input voltage, battery voltage and charge current? Will you be able to use bq2419x which is designed for NVDC?

    Thanks!

  • Hi,

    The battery is 1s and charging current is 6A. The input voltage is 12V to reduce input current because the charging current is too high. So integlated FET charger like bq2419x can not be selected.

    They don't want to provide 12V to system, this is the reason why they are considering NVDC.

    Best Regards,

    Sonoki

  • Hi,

    1. Your schematic does not work well because SYS and BAT are connected togerther so that the charge current can not be well controled.

    2. You should have a BATFET between SYS and BAT for NVDC configuration. Since bq24610 does not maintain minimum system voltage (e.g. 3.5V for 1s) as bq2419x does, SYS will not be able to start to work until BAT is charged to certain high enough voltage. It is up to the customer whether this is acceptable or not.

     

    Thanks!