This thread has been locked.

If you have a related question, please click the "Ask a related question" button in the top right corner. The newly created question will be automatically linked to this question.

SEPIC circuit by LMR61428

Other Parts Discussed in Thread: LMR61428, LM3481

Hi,

 

I would like to constitute a SEPIC circuit from LMR61428.

Now, the constant was examined by power designer, as shown in a lower figure.

In this case, between which terminals is C1 arranged?

Is it right between SW pin and the BOOT pin and in parallel with D1 of a datasheet?

 

Since I do not understand well about SEPIC, please teach.

 

thanks.

  • Hi,

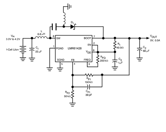
    The typical boost application circuit for the LMR61428 is below.

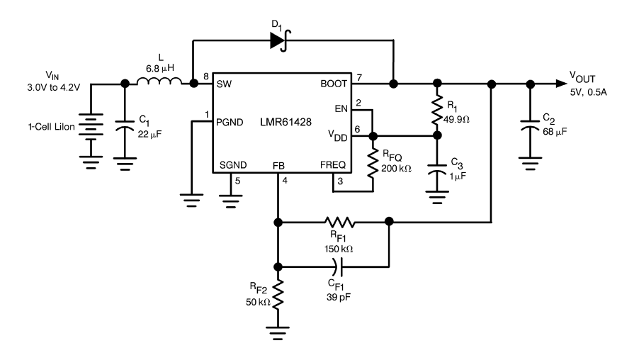
    The sepic cap and additional inductor winding would be inserted as below. 

    Regards,

    Marc

  • Hi Marc,

     

    Thank you for your reply.

     

    Although it seems that other threads have come out, isn't there any tool which is helpful for deciding a circuit constant?

    Since I am not detailed about a power IC, I would like to use a tool like webench.

    If some idea are known, please let me know.

     

    Thanks.

  • Hi,

    Webench will do Sepic designs, unfortunately the LMR part is not enabled for this feature yet.  If you type your conditions into Webench, 4.5-7Vin and 5V out at 100mA.  Click on show all parts.  This will bring up a screen with the available parts.  If the Sepic are not showing, look at the change input box and click on show alternative topologies.  Then click recalculate.  Below you can see that a sepic design is created for the LM3481.

    Regards,

    Marc