This thread has been locked.

If you have a related question, please click the "Ask a related question" button in the top right corner. The newly created question will be automatically linked to this question.

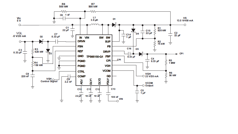
TPS65150-Q1 high inrush current

I have three question as below.

1.In soft start period why have 1A Iin inrush current.?

2.Is 1A  fix? or can follow why condition to reduce?

3.How i  can to reduce Ilin on soft start period?

Test condition as below

Vin :3.3V Iout: no load

Measure result as below

CH1:Ilin

Ch2:Vin

CH3:VS(Boost output)

CH4:SW

Schematic as below

Jericho

  • Hi Jericho,

    Thanks for your question.
    1.) During start-up the boost converter follows an internal ramp in three steps. 1st step current limit is set to 2/5 of the current limit, then 3/5 and the 3rd step is the full current limit. 1A is the current limit here, see 2.)
    2.) 1A is the maximum P-MOSFET peak switch current
    3.) I will have to check this, whether you can reduce the Ilin on start-up

    Regards,
    Ilona