This thread has been locked.

If you have a related question, please click the "Ask a related question" button in the top right corner. The newly created question will be automatically linked to this question.

TPS7A3001 Instability / Noise Reduction Capacitor

Other Parts Discussed in Thread: TPS65130, TPS7A30, TPS7A49

Hi,

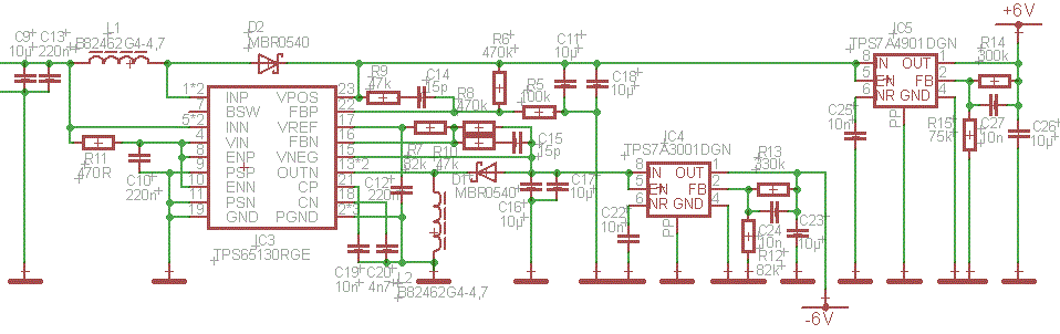
I am using the TPS7A3001 in a dual power supply with a TPS65130 switching regulator and a TPS7A4901 in the positive output. The circuit was designed for +/-6V output. The switching regulator delivers +/-7V as input to the LDOs. I noticed that when changing the TPS65130 input between 3 and 6 V  the output of the TPS7A3001 suddenly drops from the normal -6V to about -3V. This happens always at the same input voltage. I measured the TPS7A3001 input but it remains stable at -7V. When I checked the input by a scope I saw some oscillations at the switching reg output of about 50mV at 10kHz which may result from suboptimal design. These ascillations seem to trigger the voltage drop. I found that the problem  disappeared after removing the capacitor at the NR/SS pin. Lower or higher values than the recommended 10nF didn't help.

I need the noise reduction capacitor. Does anyone know why this voltage change happens?

  • Hi Jan,

    In order to help debug, could you please provide a schematic and the scope shots that you are referencing?

    Very Respectfully,
    Ryan
  • Ryan,

    thank you for your quick answer. Attached are a screenshot of the TPS7A3001 input noise possibly triggering the voltage change and the schematic.

    Input DC voltage is -7V.

    Regards

    Jan

  • Hi Jan,

    Does the output of TPS7A30 oscillating as well as the input?

    You mention that removing the NR cap causes the issue to go away. It could be that noise is coupling through the NR cap. If you move the location that the cap is grounded, does it have any impact?

    Very Respectfully,
    Ryan
  • Hi Ryan,


    the TPS7A30 output does not oscillate if the NR capacitor is there. If the capacitor is removed the noise becomes visible at the output with a magnitude about 30 % lower than at the input.

    The NR cap couldn't be closer to the NR pin. It is connected to the ground plane via the IC's power pad in about 5 mm distance. But it is located next to the negative coil of the switched converter TPS65130. The coil is a magnetically shielded EPCOS B82462G4. I have attached the relevant section of the PCB layout. The TPS7A3001 is IC4.

    Best regards

    Jan

  • Hi Jan,

    Thank you for the additional information. It would be helpful to see a scopeshot with input to the TPS65130, the input to the TPS7A30, the output of the TPS7A30, and the NR pin of TPS7A30. Could you please provide these in a single screenshot? If you are unable to provide these in a single screenshot, please use the same scale for all the screenshots.

    Very Respectfully,
    Ryan
  • Thank you, Ryan.Unfortunately I am currently not able to make these screenshots since I had to ship my only prototype to a customer.
     If I should get it back I will provide you with the data. For the next version I will put the NR capacitor away from the coil.

  • Hi Ryan,
    now I got my test board back and can take further measurements. As you suggested I have attached two screenshots of the moment after increasing the TPS65130 input voltage above the critical value. In screenshot 1 I increased the input voltage (yellow) from 5.10 to 5.15 V at approx. 0.1 s. You can see the start of irregular oscillations at the output the TPS7A30 (blue). Obviously there is no change at the TPS7A30 input (purple). The ripple at the TPS7A30 output starts before the actual oscillation.

    Screenshot 2 shows the same signals when increasing the supply voltage from 5.1 to 5.4 V. The oscillations only occur for a short time but the TPS7A30 output voltage permanently drops to half its nominal value.

    The actual nominal output voltage should be -6 V but it became 4.3 V after loading the NR pin by the scope. The observed problem is independent of the NR load, however.

    I never saw such problem in the positive supply which uses the TPS7A49.

    I'm very interested in a solution. Any help would be appreciated.

    Best regards

    Jan