This thread has been locked.

If you have a related question, please click the "Ask a related question" button in the top right corner. The newly created question will be automatically linked to this question.

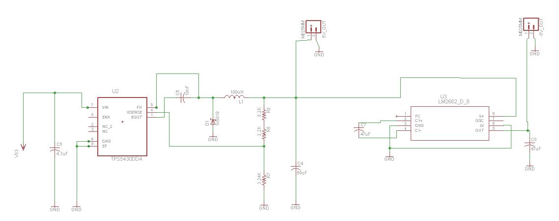
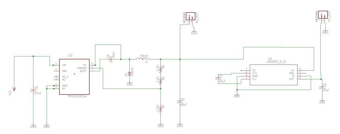
+- 5V PSU with TPS5430

Other Parts Discussed in Thread: LM2662, TPS5430

Hi ,

A while back i had made a design for a 5V PSU with TPS5430 .I had also connected the output of the TPS5430 to the input of an LM2662 Switched cap voltage inverter .Worked well with no load. As soon as i connected a load ,both + and -5 V dropped to 1 V and -1V.Then i came across a thread saying that TPS5430 isn't designed for current sharing .

Therefore ,is there any solution to obtaining +- 5V with TPS5430 ? Is there a way to avoid this current sharing problem i had with LM2662 at the o/p of TPS5430 ?