This thread has been locked.

If you have a related question, please click the "Ask a related question" button in the top right corner. The newly created question will be automatically linked to this question.

LM3881 Power Up Flag Spikes

Time Crucial, please help!

At power up, we are noticing a voltage spike on all three Flag pins approximately 458mV in amplitude about 1.93 seconds before the Flag pin truly goes high (See figure 1).


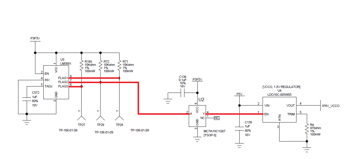
Our current setup can be seen in Figure 2; we followed the Typical Application note but used 10k pullup resistors on Flags 1-3 instead of 100k resistors. Flag 2 is passed through a buffer to enable a 1.8V regulator, where the spike prematurely activates the regulator (See highlighted signal path).

According to the data sheet (Pg.4 Figure 7), there is some kind of voltage ramp expected on Vflag as Vcc increases from 0 to ~0.7V. I suspect this has to do with the Transistor controlling the voltage of this pin.

Can anyone confirm this/suggest solutions to removing this spike? All I can think of is adding a to the flag lines or changing the resistor values, both of which take considerable time for us.

Thank you very much!
Jordan



Figure 1

Figure 2