This thread has been locked.

If you have a related question, please click the "Ask a related question" button in the top right corner. The newly created question will be automatically linked to this question.

TPS28225 sporadic doesn't start

Other Parts Discussed in Thread: TPS28225

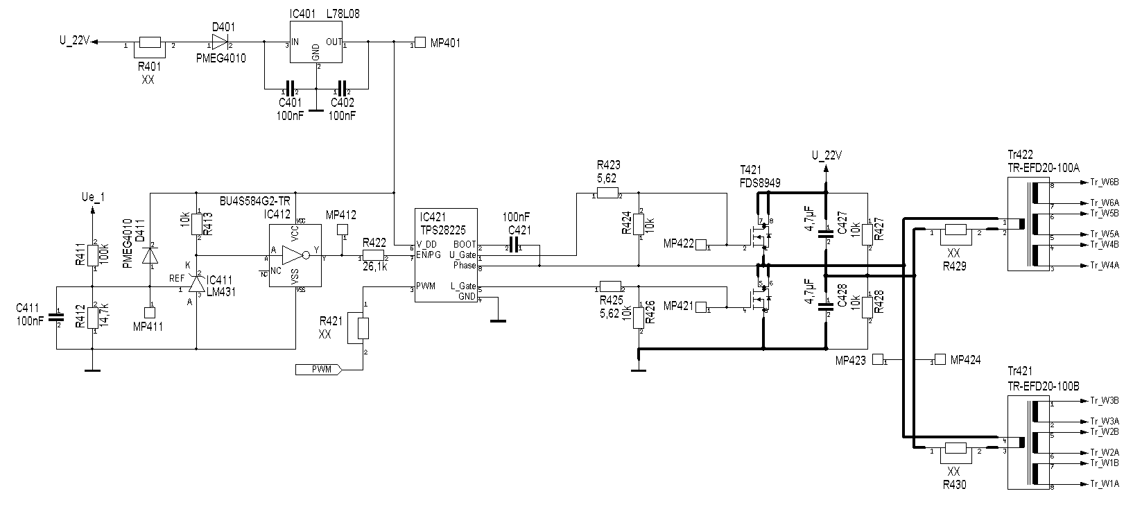
My curcuit: I use the TPS28225 as a half bridge driver, as shown in the schematic below. "Ue_1" is the input voltage of the whole board and a SEPIC converter generates the "U_22V". The components with the number 41x generate the enable signal for the TPS28225. It is low, if Ue_1 is lower than 20 V, otherwise it is high. The PWM is about 130 kHz, 7 V amplitude.

My problem: Mostly it works fine, but sometimes the TPS28225 will not start. Then the L_Gate low and the U_Gate works a little bit, but only between 6 V and 8 V. The EN/PG is high at pin 7, so the IC doesn't detect an error. If I short the EN signal to ground for a second, the IC will start.
It seems this error occurs mostly while the first start. If I disconnect and connect the power supply (restart the cicuit) it works. But sometimes it also won't start immediate after a successful start.

I'll be grateful for ideas how to fix this.