This thread has been locked.

If you have a related question, please click the "Ask a related question" button in the top right corner. The newly created question will be automatically linked to this question.

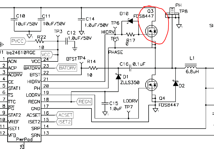
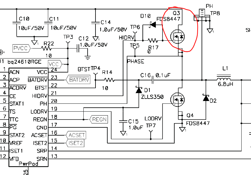
bq24610 EVM

Other Parts Discussed in Thread: BQ24610EVM

Out of curiosity: What is the purpose of FET Q3 on the bq24610EVM?

Is it just to provide a system run path while charging the battery?

Ultimately I want to have this EVM charge at a rate of 5-6A (To either a single Li cell or two cells in parallel).